8ビットマイコンの代名詞的存在である Z80は、現在も組み込みコントローラーとして広く利用されています。ただ、最近は周辺ペリフェラルの集積化(1チップ化)が進んで、昔のように CPU/ROM/RAM/PIO/SIOなど個別部品で回路を組むことは無くなりました。このような 1チップマイコンは各社から供給されていて、プログラムの互換性を保ちつつ様々な機能拡張が施されているものが主流です。
今回は、数あるZ80系 1チップマイコンの中でもオリジナルの Z80ファミリに手を加えずに集積した東芝の TLCS-Z80シリーズを使ってみます。全てオリジナルそのままということで、Z80系システムをやってきた人なら新たに習得することなく移行できるのが特徴です。
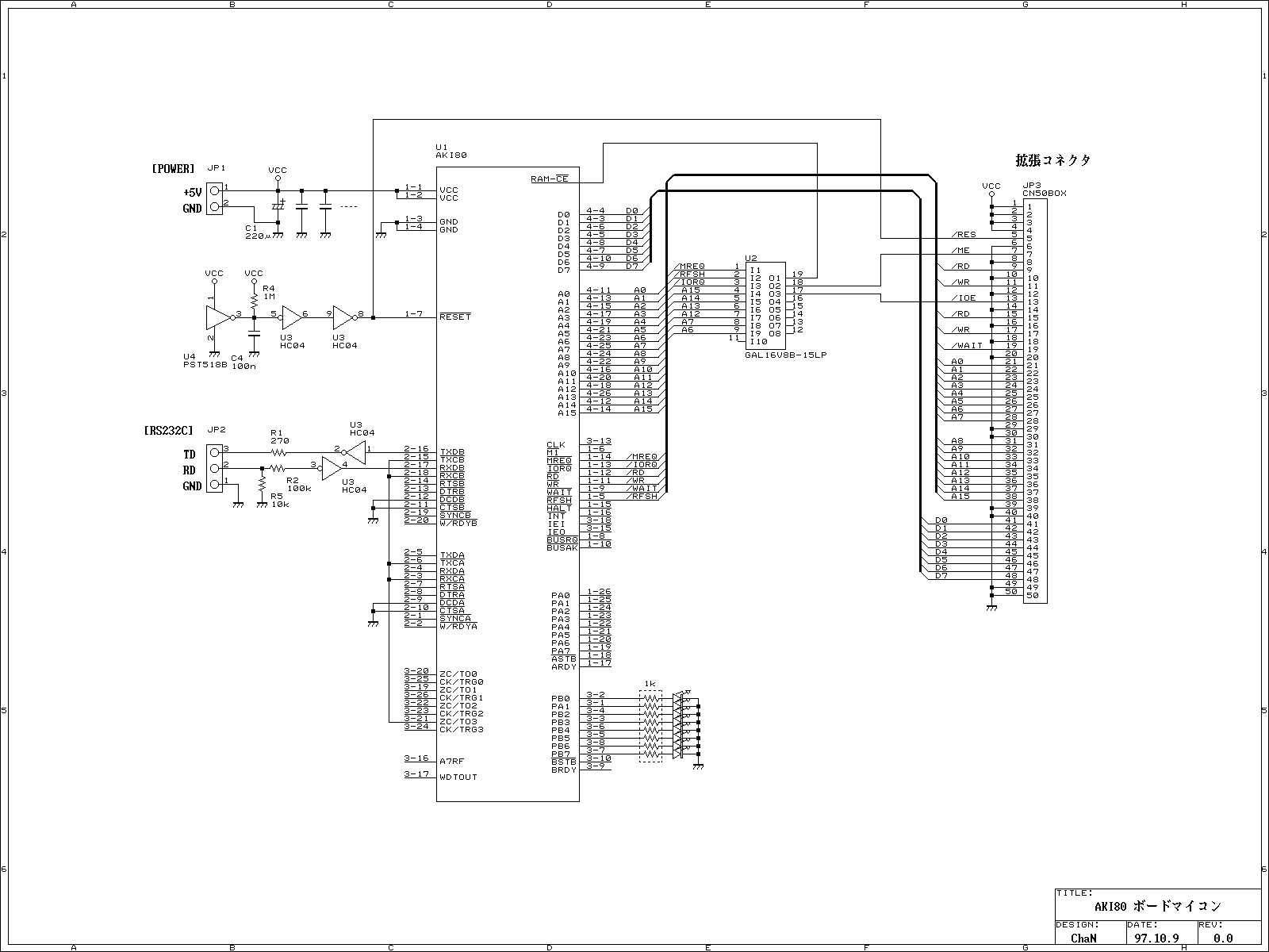
今回はTMPZ84C015を使用したボードマイコンのキット(秋月電子 AKI-80)を利用しました。これにRS-232C I/FとモニタLEDも装備して、更に外部 I/Fで別に紹介する汎用CRT I/Fやビデオタイトラーなどを制御するためにバスを引き出せるようにしておきます。このため、AKI-80を子亀ボードのようにして使用します
AKI-80ではROM/RAMにそれぞれ32KBを割り当てているのでZ80のメモリ空間が全て埋まっています。そのため、外部I/Fにもメモリ領域を割り当てるために少々改造する必要があります。
メモリ領域の後ろ半分を占めているRAM領域(32KB)のうち8000h〜EFFFhまでの28KBを拡張バスに割り当て、残りの4KBをRAMに割り当てるようにしました。ボード上の 74HC00は外してPLDの出力をRAMの/CSに接続します。
この製作ではアドレスデコーダにPLDを使用していますので、製作に当たってはPLDを利用できる製作環境が必要です(または、TTLで置き換え)。また、RS-232Cドライバに普通のC-MOSを使用していますが、通常の用途ではこれで十分です(その理由)。
